Mapa Conceptual Costos Estandar
Control y contabilización de los. Ventajas Ayuda a la realización de una planeación.
7 0 471KB Read more.
Mapa conceptual costos estandar. 14 0 430KB Read more. Costos Predeterminados Unidad de Enseñanza Aprendizaje e Impartición de Cátedra PROGRAMA EDUCATIVO. Ana Marlen PULIDO GOMEZ.
49 4 54KB Read more. Costo estándar diferencia entre un estándar y un presupuesto ventajas del costo estándar cálculo de variaciones y análisis del porque pueden surgir las variaciones favorables o desfavorables por cada. Permite a las empresas llevar sus costes unitarios a niveles de máxima eficiencia.
View MAPA CONCEPTUAL SOBRE COSTO ESTANDAR Y SUS ELEMENTOSdocx from ECONOMIA CONTADURIA at Minuto de Dios University Corporation. Mapa Conceptual Costos Estimados. ó regístrate con tu dirección de correo electrónico Mapas Mentales Similares Esbozo del Mapa Mental.
El costo estándar es un sistema o técnica de contabilidad de costos que se puede utilizar en conjunto con el proceso el trabajo o el costo operativo sin ninguna dificultad. Guardar Guardar Mapa Conceptual de Costos para más tarde. 5 0 409KB Read more.
COMÚN R-OP-01-06-16 Dirección de Desarrollo Curricular Firma y sello. - Generar informes para determinar utilidades. MAPA CONCEPTUAL SOBRE COSTO ESTANDAR Y SUS ELEMENTOSdocx - MAPA CONCEPTUAL SOBRE COSTOS Costos II NRC 373 Presentado por Deysi Fernanda Robayo.
Universidad del valle de mÉxico contabilidad de costos actividad 01 mapa mental nombre. FACULTAD DE COMERCIO Y ADMINISTRACIÓN DE TAMPICO MODELO DE FORMACIÓN. Desarrolla tus conocimientos sobre qué es el costo estándar.
Mapa Conceptual Elementos Biomecanica. Tienen su diferencia esta es en la forma de integrar los elementos de costo al total del producto en el costeo absorbente los costos fijos de producción como son el costo de la mano de obra directa fija y los costos indirectos de fabricación fijos. 29 4 92KB Read more.
Actividad 3 Inventario de Hardware y Software de Un Ordenador. Más de Miluxca Pérez. Un objetivo establecido es el de incrementar los beneficios y una.
Exhibe el nivel de funcionamiento con mayor cantidad de. Elementos Del Costo y Mapa Conceptual. Son transformados para su cambio físico.
Por DAYANNA ARIAS - hace 3 años. Mapa conceptual costo estandar. Elabore un mapa conceptual que incluya los siguientes términos.
Mapa Conceptual Costos Estandar. Yair Andres Avila Arevalo. Mapa conceptual costo estandar el sistema de costos estándar fundamentalmente es un instrumento orgánico para controlar reducir los costos en todos los.
Copiar y editar mapa Copiar. Las industrias en las que el costeo estándar es más adecuado y utilizado pueden enumerarse como en. 3 Las cifras estándar facilitan.
Mapa Conceptual Naturaleza De Los Costos. En el sistema de costeo variable se toman como costos del periodo en que. 01000000 Empleados 20160303 No 00000003481.
Mapa conceptual costo estandar. Son considerados como rubros inventariables. Mapa conceptual costos estandar.
ó regístrate con tu dirección de correo electrónico Mapas Mentales Similares Esbozo del Mapa Mental. DE PORCIONES10 INGREDIENTESCANTIDADUNIDAD DE MEDIDAVALORES. 0 A un 0 le pareció que este documento no es útil Marcar este documento como no útil.
Carrusel anterior Carrusel siguiente. Mapa Conceptual Costos Estimados. Receta estandar NOMBRE DE LA PREPARACIONTORTA DE NARANJA NUMERO DE LA PREPARACION001No.
ReducciÓn de los costos. MAPA CONCEPTUAL SOBRE COSTOS Costos II NRC. 18 0 93KB Read more.
CIF Costos Indirectos de Fabricación Armando MENDOZA DIAZ. COSTO ESTANDAR por diana tenorio 1. Defina y explique que son costos estimados y costos presupuestados.
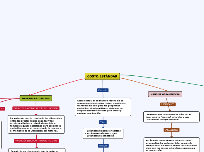
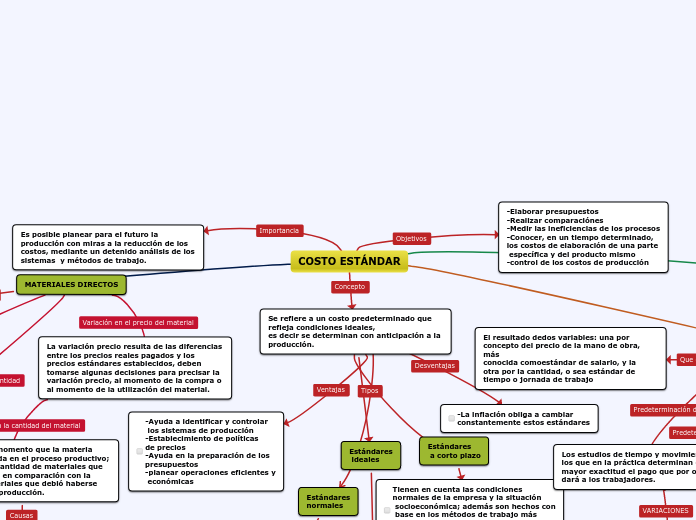
COSTO ESTÁNDAR Mide qué tanto debe costar producir una unidad de producto o servicio siempre bajo condiciones de eficiencia es decir sin desperdicios de materiales ni tiempo. Costos estandar Definición Determinan de una manera técnica el costo unitario de un producto basados en eficientes métodos y sistemas y en función de un volumen dado de actividad. Industrias de proceso donde el método de producción y la naturaleza de la producción son los.
View actividad 1 mapa conceptualpptxdocx from social 101 at unam mx. 14 1 95KB Read more. Generalidades sobre sistemas de costos 23 Mapa conceptual 24 Introducción 25 21 Concepto de sistema de costos procedimientos métodos regla y técnica 26 22 Clasificación de la industria comercio y servicios 27 23 Técnicas para valuar las operaciones productivas 28 231 Costos históricos 29 232 Costos predeterminados 30 233 Estimados 30 234 Estándar.
CIF Costos Indirectos de Fabricación por Armando MENDOZA DIAZ 1. - Generar información para ayudar a la dirección en la planeación evaluación y control de las operaciones de la empresa. OBJETIVOS CONTABILIDAD DE COSTOS.
Preguntas Elementos Del Costo. Nubia Liliana LUNA FLOREZ. - Determinar costos unitarios.
COSTOS ESTIMADOS Los costos estimados representan unicamente una tentativa en la anticipacion de los costos reales y est. APLICACIÓN DE LOS COSTOS ESTANDAR 1 La gerencia puede usar los costos estándar para determinar métodos de trabajo medir resultados y fijar responsabilidades. El personal humano que interviene.
2 El control de costos se usa para comparar y medir los resultados analizar el rendimiento y determinar razones que expliquen por qué los costos reales difieren del estándar. La gestión eficiente requiere que los directivos establezcan objetivos y con base en estos diseñar un mapa conceptual o cualquier herramienta con las estrategias adecuadas para encaminar correctamente a la empresa. 33 ejemplos por el método de costos incompleto 48 autoevaluación 58 unidad 4.
Copiar y editar mapa Copiar. Mapa Conceptual Costo Estandar. Mapa Conceptual de Costos.
15 0 31KB Read more. Este concepto se encuentra dentro del ámbito de la contabilidad o la economía de las organizaciones. Crear un mapa mental.
14 2 395KB Read more. Costo Estándar Ideal 11. Un costo estándar es una medición establecida por productores de bienes y servicios útil para conocer el nivel productivo óptimo a alcanzar en su actividad.
Mapa Conceptual Costo Pdf Costo Presupuesto
Costo Estandar Pdf Costo Contabilidad
Mapa Conceptual Costos Estandares Mapa Mental
.jpg)
Contabilidad Iv Costos Costos Estandar

Emprendedores Mapa Conceptual Costos Y Presupuestos
Costo Estandar Mindmeister Mapa Mental
Mapa Conceptual Contabilidad De Costos Pdf Presupuesto Business
Costo Estandar Mapa Conceptual
Mapa Conceptual Costos Estimados Pdf

Mapa Conceptual Costos Estandar By Jesus Daniel Cervantes Cid
Mapa Conceptual Costo Estandar Pdf








Posting Komentar untuk "Mapa Conceptual Costos Estandar"