Mapa Conceptual De Costos Y Gastos
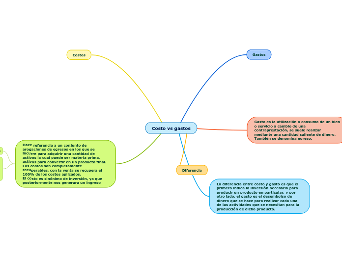
Distribución y redistribución de los Gastos Indirectos de Producción en cada departamento. Es la inversión de dinero que una empresa hace con el fin de producir un bien comercializar un producto yo prestar un servicio.
Clasificacion Entre Costos Y Gastos Mapa Mental
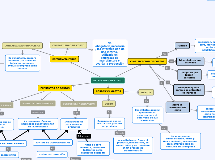
De acuerdo con la funciÓn en la que se incurren.
Mapa conceptual de costos y gastos. Galeana Hernández Maritza Ahide COSTOS Gasto económico que representa la fabricación de un producto o la prestación de un servicio. Por Carla Cuadros - hace 1 año. Costos de Produccion - Mapa Conceptual.
Pin En El Servicio Y El Cliente. Award winning brainstorming and mind mapping software for PC and Mac. Gastos administrativos encaminados a la dirección planeación organización incluyendo actividades ejecutivas financieras comerciales y legales.
28 de abril de 2014. - Generar informes para determinar utilidades. 22 Contabilidad administrativa y de Costos.
65 20 65 encontró este documento útil. No es percibido en el producto. 5 ejemplos de mapa conceptual.
Mapa conceptual elementos del costo. Claudia Elvira Mora Galeano. Diferencias entre costos y gastos.
Galeana Hernández Maritza Ahide COSTOS Gasto económico que representa la fabricación de un producto o la prestación de un servicio. - Determinar costos unitarios. Informes y Estados Registro Compras Ventas.
Haz clic aquí para centrar el mapa. Descargue como PDF TXT o lea en línea desde Scribd. Marcar por contenido inapropiado.
Gastos por conceptos US1452 millones Gastos de administración disminuyeron US462 millones Debido a menores gastos por el tipo de cambio implementación de iniciativas a corto plazo de ahorros y devolución de las monedas. Componentes del Costo Antes de entrar a mencionar los diferentes componentes del costo vamos a detenernos en la comprensión de los tipos de costo dependiendo de su clara identificación en el producto terminado y es así como hablamos de Costos Directos e Indirectos. Vanessa Ortiz Tercero de Bachillerato COSTOS INDUSTRIALES CLASIFICACIÓN Función dentro Volumen de Identificación Por el Por el Por su de la empresa Producción del producto Tiempo Cálculo naturaleza Costos de Fijos Directos Diarios Reales Por órdenes de producción producción Variables MP MO Semanales O.
CONTROL Y CONTABILIZACIÓN DE LOS ELEMENTOS DEL COSTO. Costos de ventas o En el 2015 tuvo un costo económico del -336 por el tipo. Segun su identificaciÓn con al guna unidad de costeo.
OBJETIVOS CONTABILIDAD DE COSTOS. 3 678 palabras Publicado. Pin En Guardado Rapido.
Se puede definir como la salida de dinero que realiza una empresa o. Que integran fisicamente el producto terminado y son identificables. Mapa conceptual costo y gasto.
La suma de gastos de venta gastos de administración gastos financieros de compra- venta. Costos industriales - Mapa conceptual 1. Has terminado tu presentación.
Definición según la NIIF Que son los Activos pasivos patrimonio- ingresos y gastos. Costos que intervienen en el proceso de producción y no son material directo ni mano de obra directa 14. - Generar información para ayudar a la dirección en la planeación evaluación y control de las operaciones de la empresa.
Con relaciÓn al volumen de actividades. Son transformados para su cambio físico. Es la inversión de dinero que una empresa hace con el fin.
9 de septiembre de 2012. Download View Mapa Conceptual - Clasificación De Costos. Gastos de Administración Corto plazo.
Costos de Produccion - Mapa Conceptual. Rama de industrias que transforman los productos de la agricultura. Clasificación entre costos y gastos.
Costos indirectos de fabricación. Mapas Conceptuales Mapa Conceptual Mapas Conceptuales Creativos. As PDF for free.
De distribuciÓn o venta. Mapa Conceptual de Presupuestos costos presupuestos módulo teórico práctico maria melba moreno código. En caso de que la respuesta sea positiva tanto dyohana21 dyohana21 14072021 Estadística y Cálculo Universidad contestada Mapa conceptual de la clasificación de costos y gastos porfa ayuda 1 Ver respuesta Publicidad Publicidad dyohana21.
Octubre 28 2008 a las 317 am. El personal humano que interviene. Con la sumatoria del valor de la mano de obra directa más el valor de la materia prima directa mas otros costos indirectos.
Mapa conceptual de costos. A Consiste en distribuir y acumular los cargos indirectos primariamente entre los centros de producción y de servicios existentes. Tienen diferentes clasificaciones de acuerdo con el enfoque y la utilización que.
Del sistema de costos Mapa conceptual Portafolio de evidencias Unidad 2. El mapa conceptual de araña comienza con el concepto principal al centro y de ahí nacen hacia los lados los demás conceptos como si fueran las patas de una araña. Katherine Mora Araya Costa Rica San José Costa Rica Estudiante de Licenciatura en Administración de Negocios de La Universidad Americana UAM Ver todo mi perfil Glosario.
MAPA CONCEPTUAL PREDETERMINACIÓN DE COSTOS. Mapa Conceptual Costos de Produccion Mapa Conceptual Oferta y Demanda febrero 5 enero 2 Datos personales. Es necesario utilizar una base de.
Guardar Guardar Mapa Conceptual Costos de Produccion para más tarde. Crear un mapa mental. Los costos se obtienen.
E acuerdo con el tiempo. Mapa mental clasificaciÓn de los costos y presupuesto. Bienvenidos Al Blog Entorno Economico Mapa Conceptual Conceptos Y Elementos Fundamentales De La Economia Microeconomia Mapa Conceptual Macroeconomia.
De producir un bien comercializar un producto yo prestar. Clasificación de los costos. Se representa por la ejecución de labores de administración de venta.
Clasificación se divide en dos categorías. 2021917629 presentado ines bejarano programa. Por edwin Lame - hace 3 años.
2 277 palabras Publicado. Problemas Capítulo 8-Robert S. Mapa Costos Y Gastos En 2020 Mapas Mapa Conceptual Costo De Oportunidad.
Costos y gastos directos y costos y gastos indirectos. Ad Download software to make mind maps flowcharts diagrams and more.
Mapa Conceptual Costos Pdf Mapa Business
Costos De Ventas De Bienes Y Servicios Mapa Mental
![]()
Mapa Conceptual Costos Actividad 1 Uniminuto Studocu

Costo Gasto Y Presupuesto En La Empresa

Academia Y Administracion Mapa Conceptual Sobre La Estructura Conta

Costos Ii Costeo Variable Y Abosrbente Mapa Conceptual

Academia Y Administracion Mapa Conceptual Sobre La Estructura Conta
Estructura De Costo Mapa Mental
Mapa Conceptual Costo Pdf Costo Presupuesto

Tareas Formulacion De Proyectos Costos Y Gastos
Mapa Conceptual Naturaleza De Los Costos

Mapa Conceptual By Diego Romero
Clasificacion De Costos Mindmeister Mapa Mental








Posting Komentar untuk "Mapa Conceptual De Costos Y Gastos"