Mapa Conceptual De La Psicologia Y Sus Ramas
Por PAOLA ANDREA ANGARITA TORRA - hace 3 años 11937. Psicologa Psicologa Psicologa Psicologa del Psicologa de Clnica Anormal cognitiva desarrollo la educacin.
Mapa Conceptual De La Psicologia Pdf Sicologia Metafisica De La Mente
Ad Lideres en terapia online desde hace más de 6 años realiza tu consulta hoy mismo.
Mapa conceptual de la psicologia y sus ramas. Las ciencias naturales corresponden a una rama de saber del ser humano que se constituye por un grupo de conocimientos que son verificables y. Realiza tu consulta con nuestros psicólogos profesionales hoy mismo facil y rapido. Mapa Conceptual Campos de la Psicología.
Evolución de la psicología etapas P G. Crear un mapa mental. -Citología Estructura y procesos.
Mapa Conceptual Campos de la Psicología. Ramas de la psicologia mapa conceptual. Ramas de la psicologia Luis Castillo Hidalgo.
Qué es la psicología. -Biofisica- procesos físicos de los seres vivos. Ramas de la_psicologiapptderechoppt11 ENFERMERIA UNSA 2010.
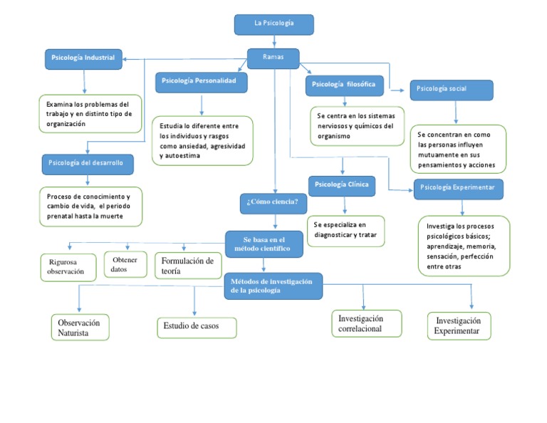
La psicología es la ciencia que estudia la mente y con ello todos los procesos que la conforman. Nace de la filosofía cuyo origen se puede trazar hasta la antigüedad y como ciencia surge en el siglo XIX. La psicología de las organizaciones y del trabajo esta última conocida también como psicología industrial tiene que ver con la investigación y la intervención sobre trabajadores con el.
Espero que te ayude En la parte inferior de la respuesta adjunto un mapa conceptual de las ciencias naturales. La diciplina se divide en las siguientes. La psicología y sus ramas.
Mapa conceptual donde se represente la Definición de ética desde su etimología. Una de las ramas de la psicología la cual estudia las características y los efectos que la publicidad causa en el publico. Definiciones y ramas de la psicología 1.
Psicologia del trabajo es una ciencia aplicada perteneciente a la psicología la cual se encarga de estudiar el comportamiento del ser humano en el mundo del trabajo y de las organizaciones a nivel individual grupal y organizacional. Mapa Conceptual Campos de la Psicología. Ramas en Biología Mapa Conceptual.
-Anatomía estudia la estructura y localizacion de órganos y sistemas de los seres vivos. Sentidos gusto tacto vista olfato. Las Ramas de la Biología.
Ciencia o estudio de la mente y de la conducta en personas o animales Objeto De Estudio Campos de Accion Principales Escuelas Psicologica. -Bioquímica- compuestos y reacciones química de los seres vivos. Movimiento intelectual filosofico y cultural se basa en la intregración de los valores humanos.
Ramas de la Patología. Ramas de la psicologia dianalou15. Ramas de la psicologia Estudio Konoha.
6 Psicología forense y jurídica. Wed Apr 22 2015. Es la rama de la psicología que estudia los cambios de conducta y psicológicos de las personas a lo largo de sus vidas iniciando en su concepción y finalizando en su muerte en todo tipo de ambiente para tratar de predecir comportamientos con base en la relación entre el sujetos y los ambientes y de las diferencias entre ellos.
Linea del tiempo de la psicología Inés Cruz de Reyes. Las ramas de la psicología son. La psicologia y sus ramas naisdel.
Mapa conceptual origen y evolucion de la psicologia LouRdesPaola. Como ciencia busca la comprensión del comportamiento humano Ayuda al individuo con. Así que si quieres saber cuáles son las diferentes ramas de la psicología y sus salidas laborales te irá bien leer lo que viene a continuación.
Investiga los procesos mentales de personas y animales. Encuentra respuesta a tu tarea ahora en Tareas Gratis. Cuáles son las ramas de la psicología y sus definiciones ocultar.
Mapa conceptual origen y evolucion de la psicologia. Creado por PAOLA ANDREA ANGARITA TORRA. Para elaborar un mapa conceptual de las ramas de la psicología debemos saber cuáles son.
MAPA CONCEPTUAL DE LAS RAMAS DE LA PSICOLOGÍA. Origende la psicología 5. CONCEPTO Y AUTORES universidad juárez autónoma de tabasco división académica de ciencias de la salud coordinación.
Mapa conceptual de las ramas de la psicologia. Portuguesa MAPA CONCEPTUAL CAMPOS DE LA PSICOLOGIA Maryori L. Psicologia del trabajo es una ciencia aplicada perteneciente a la psicología la cual se encarga de estudiar el comportamiento del ser humano en el mundo del trabajo y de las organizaciones a nivel individual grupal y organizacional.
Orgánica o Médica 6. Escrito en Biología 1. Initiation Au Mind Mapping Avec Xmind Mapa Conceptual Mapas Mapas Mentales.
Investigación y el tratamiento de las enfermedades mentales. Se encarga del estudio de los trastornos emocionales y de la conducta normal del ser humano. Como sabemos la patología es el estudio de las enfermedades esto no quiere decir que signifique lo mismo la patología intenta explicar los porques de los signos y sintomas de los pacientes.
Evolución de la psicología etapas. Psicología de las organizaciones y del trabajo. Mapa conceptual de las ciencias naturales y sus ramas.
La psicología y sus ramas 2. Se ocupa del estudio de los trastornos mentales. La patología quirúrgica a su vez tiene especializaciones en.
Mapa Conceptual Ramas De La Psicologia Social Pdf Psicologia Social Sicologia

Mapa Conceptual De Las Ramas De La Psicologia Trabajos Aleja43

Psicologia Mapa Mental By Doris Quintero
Ramas De La Psicologia Mindmeister Mapa Mental

Mapa Conceptual Campos De La Psicologia

Mapa Conceptual De Ramas De La Psicologia Docsity
Areas De Aplicacion De La Psicologia Mindmeister Mapa Mental

Mapa Conceptual Campos De La Psicologia
Ramas De La Psicologia Mapa Mental
Diversas Ramas De La Psicologia Y Su Campo De Apl Mindmeister Mapa Mental

Cuales Son Las Ramas De La Psicologia Y Sus Definiciones

Las 12 Ramas De La Psicologia Y Sus Definiciones
Mapa Conceptual De Psicologia Guia Paso A Paso

Definiciones Y Ramas De La Psicologia 1

Elabora Un Mapa Conceptual Acerca De Las Ramas De La Psicologia Brainly Lat
Mapa Conceptual De Las Ramas De La Ecologia Raja Komputer
Mi Blog Ramas De La Psicologia

Mapa Conceptual De Las Ramas De La Filosofia Docsity






Posting Komentar untuk "Mapa Conceptual De La Psicologia Y Sus Ramas"