Mapa Conceptual Del Contador Publico
Buenas noches profesor queria preguntarle si es obligatorio que la entrega del mapa conceptual sea en grupo ya que yo falte una semana debido a la virosis que anda y ayer alguien me hizo el favor de decirme su pagina bien ya que yo la habia copiado mal asi elaboro el mapa hoy mismo y se lo entrego mañana miercoles 12. Enviar por correo electrónico Escribe un blog Compartir con Twitter Compartir con Facebook Compartir en Pinterest.
Mapa Conceptual Pdf Contador Contabilidad
Evaluar la naturaleza y la importancia del interés financiero.
Mapa conceptual del contador publico. Econom a de la empresa. MAPA CONCEPTUAL TEORIA CONTABLE La utilización de la moneda fue importante para el desarrollo de la contabilidad ya que no cabía una evolución semejante en una economía de trueque. Guardar Contaduría Mapa Conceptual para más tarde.
CÓDIGO DE ÉTICA DE LOS CONTADORES PÚBLICOS EN COLOMBIA EN LA LEY 43 1990 yesenia199420. BACHI 3 23 de mayo de 2012 1455. CÓDIGO DE ÉTICA PROFESIONAL DEL CONTADOR PÚBLICO por Yelitza Lorena ALVAREZ MORENO 1.
Mapa conceptual sobre el tema ética profesional 3. Mapa conceptual etica del contador publico 1. Elen Carrasco 11 de noviembre de 2014.
Información llamó la atención del contador público para hacerle pensar que. Que es ser un contador públicodocx. El dictamen del contador público es un documento donde se consignan ciertos hechos a los cuales la ley les concede la presunción de certeza esto es presume que son veraces aunque estas presunciones no son absolutas pues señala con claridad que los hechos contenidos en el dictamen están sujetos a prueba en contrario.
Contadores públicos en los sectores publico y privado. CÓDIGO DE ÉTICA PROFESIONAL. Mapas Mentales Similares Esbozo del Mapa Mental.
Why is collaboration important. Descargue como DOCX PDF TXT o lea en línea desde Scribd. Establece lo que es bueno malo permitido o deseado respecto a una acción o una decisión por lo tanto fija normas que regulan los comportamientos de las personas dentro de una empresa u organización.
Con sus estrategias didácticas se pretende que el alumno fortalezca sus competencias previas genéricas como especificas de. El contador Público tiene la potestad de dar fe pública ante la sociedad a cerca de la información financiera de una entidad la cual es Leer Más. Análisis del Código de Ética del Contador Ecuatoriano.
Valle de México University CONTABILID 5K2540-53X. Si hacen clic sobre la imagen del mapa conceptual esta se agranda y la pueden observar a pantalla completa. MAPA MENTAL LEY REGULADORA DEL EJERCICIO DE LA CONTADURIA PUBLICA 1docx.
Marcar por contenido inapropiado. Es claro que la profesión del contador Público es satisfacer las necesidades de la sociedad en cuanto el análisis e interpretación de la información financiera. MPA CONCEPTUAL DICTAMEN ESPECIALpdf.
En los correspondientes ajustes proforma no se reconocen adecuadamente los efectos de esos supuestos. Ad Download software to make mind maps flowcharts diagrams and more. El contador en el sector publico y privado evalúa las amenazas creadas por los ofrecimientos y determina acciones.
Código de Ética del Contador. Mapa conceptual etica del contador publico kathemarquez. Created with Raphaël 230.
ANALISIS DEL CÓDIGO DE ÉTICA PROFESIONAL DEL CONTADOR PÚBLICO VENEZOLANO. Los comerciantes anotaban sin ningún orden particular las diversas operaciones que. El contador público esta obligado a cumplir con unos principios y comportamientos consagrados en la ley 43 de 1990 donde se asegure un buen servicio a la sociedad en general y evitar daños a terceros el no cumplimento de estos puede conllevar.
Codigo de Etica Profesional de Cp Resumen. Mapa Conceptual de la Unidad Nº 1 Repaso para la Unidad 1 Trigonometría. A un 0 le pareció que este documento no es útil Marcar este documento como no útil.
Mapa conceptual etica del contador publico. La etica del contador pÚblico un asunto legal. Revisar envío de evaluación_ Actividad 9.
Se entiende por Contador Público la persona natural que mediante la inscripción que acredite su competencia profesional en los términos de la presente está facultada para dar fe pública de hechos propios del ámbito de su profesión. Impuesto de sociedades. Award winning brainstorming and mind mapping software for PC and Mac.
Resumen Código de Ética. La asignatura se integra por el estudio y realización de casos prácticos que son fundamentales en la competencia especifica del Contador Público en el área de auditoría. Servicio de Administraci n Tributaria.
Los supuestos de la administración no proporcionan una base razonable para presentar los efectos importantes directamente atribuibles a las operaciones o eventos que originan la información proforma. Codigo de etica del contador postulados generales correspondientes al codigo de etica del contador publico fundamentos del codigo de etica 1. Valle de México University.
Valle de México University. Peque a y mediana empresa. Para que se cumplan las presunciones de certeza deben satisfacerse.
El código de ética profesional del contador público de México que entro en vigencia el 1 de octubre del año 2012 está dividido en cinco partes. Revisar envío de. Mapa conceptual ética del contador público.
Tema 3 revolucion industrial Javier Lázaro Betancor. Publicado por Eli en 1124. Contador publico CPD-1006 2-3-5 2- PRESENTACIÓN Caracterización de la asignatura.
Mapa Conceptual Etica y Moral. Comprende las ampliaciones en detalle de uno o más Postulados Generales. Mapa conceptual de la Ética del contador publico.
Minuto de Dios University Corporation ART VIDA. The essence of strengthening negotiation skills. Top benefits for businesses teams and individuals.
100 encontró este documento útil Marcar este documento como útil. El contador no deberá manipular la información ni usar confidencia para beneficio propio. Privacidad Divulgación y Solicitación.
Diagramas y Explicación del Flujo Contable. Que es ser un contador públicodocx. PUBLICIDAD es la comunicación al Público de información.
CODIGO DE ETICA PROFESIONAL DEL CONTADOR PBLICO. FUNCIONES DEL CONTADOR 11. Aspectos de la agricultura colombiana en el siglo Dianita A2.
Todas las personas que han obtenido el título de contador y que ofrecen sus conocimientos y sus habilidades al servicio de los negocios públicos o privados instituciones benéficas u otras.
Contaduria Mapa Conceptual Pdf Contador Contabilidad
Mapa Conceptual Tramas Pdf Contador Contabilidad

Facultad De Contabilidad Y Auditoria Ppt Descargar
![]()
Mapa Conceptual Contable Etica Profesional Mapa Texto Mapa Teneduria De Libros Png Pngwing

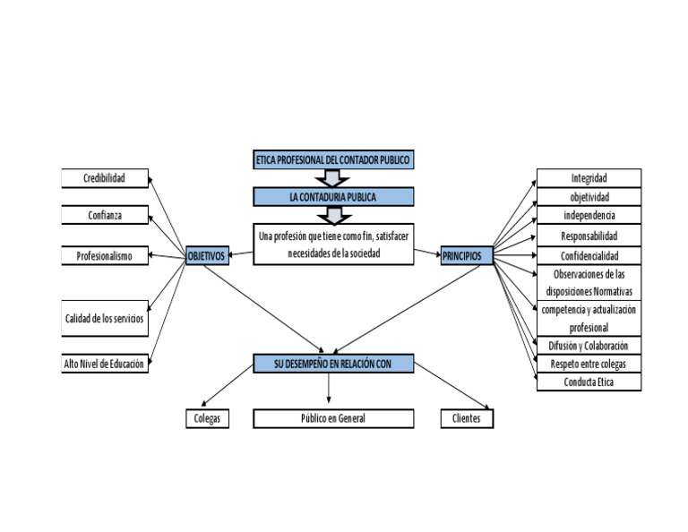
Mapa Conceptual Etica Del Contador Publico
Mapa Conceptual Etica Del Contador Pdf
![]()
Mapa Conceptual Del Contador General De La Nacion Contabilidad Y Studocu

Mapa Conceptual Etica Del Contador Publico

Contaduria Publica Lessons Blendspace

Mapa Conceptual Contable Etica Profesional Mapa Texto Mapa Teneduria De Libros Png Pngwing

Cavigimacontadores Mapa Conceptual Contaduria Publica
![]()
Doc Mapa Conceptual Ley Danuska Jimenez Academia Edu

Mapa Conceptual Ley 43 De 1990 Youtube
Mapa Conceptual Postulados Y Normas Eticas Del Contador Pdf Contador Contabilidad
Contador Publico Pdf Contador Contabilidad Y Auditoria
Codigo De Etica Del Contador Mindmeister Mapa Mental
Ley 43 De 1990 Mapa Conceptual Pdf Contador Contabilidad






Posting Komentar untuk "Mapa Conceptual Del Contador Publico"