Mapa Conceptual Manejo De Residuos Solidos
Dale la mejor respuesta. Ley General de RR SS No27314 Son residuos sólidos aquellas sustancias productos o subproductos en estado sólido o semisólido de los que su generador dispone o está obligado a disponer en virtud de lo establecido en la normatividad nacional o de los riesgos que causan a la.
Mapa Conceptual Clasificacion De Los Residuos Solidos Pdf
Enviar por correo electrónico Escribe un blog Compartir con Twitter Compartir con Facebook Compartir en Pinterest.
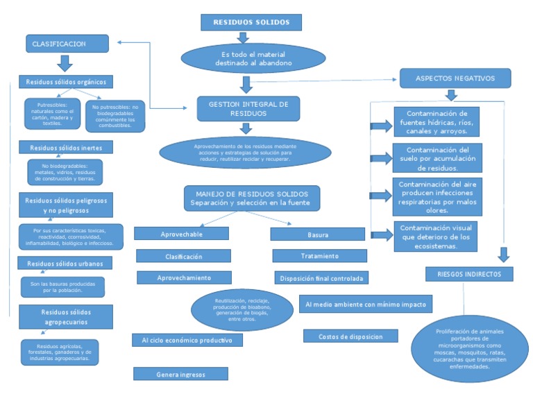
Mapa conceptual manejo de residuos solidos. Mapa conceptual RESIDUOS SOLIDOS. Los residuos sólidos son. Residuos Sólidos residuo desecho ejemplo Sistema De Gestión Clasificación De Residuos Por estado Líquidos Sólidos Semisólidos Gaseosos Por Su Origen Domiciliarios Hospitalarios Industriales Mineros Por El Tipo De Tratamiento Por Los Efectos Derivados Relleno Sanitario Inceniración Residuos Peligrosos RP.
Es un conjunto de medidas enfocadas a las actividades de prevención minimización separación en la fuente almacenamiento transporte yo disposición final tendientes al mejoramiento de la salud y el cuidado del ambiente. Objetivo Especifico Determinar la generación per cápita de. Mapa conceptual sobre desechos solidos y su situacion en redom.
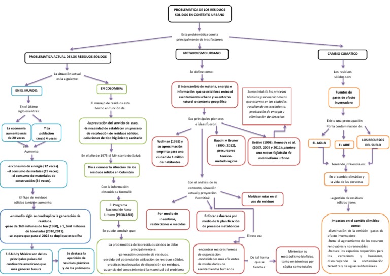
El flujo de residuos sólidos también aumento-en medio siglo se cuadruplico la generación de residuos. -paso de 360 millones de ton 1960 a 13mil millones de toneladas 20102011. Involucra la generación segregación separación en la fuente desactivación almacenamiento movimiento interno transporte tratamiento hasta su disposición final tanto de los residuos peligrosos como no peligrosos con el fin de contribuir a la minimización de impactos ambientales y garantizar el bienestar y la seguridad de los.
Son aquellos materiales desechados tras su vida útil y que por lo general por sí solos carecen de valor económico. Mapa conceptual de residuos solidos. Se toman un mínimo de palabras e imágenes relacionadas a las causas y consecuencias de la problemática del manejo de los residuos sólidos en la actualidad.
Mapa conceptual sobre desechos solidos y su situacion en redom. CLASIFICACION Es todo el material destinado al abandono ASPECTOS NEGATIVOS Residuos sólidos orgánicos. Download View Mapa Conceptual Gestion Integral De Residuos Solidos as PDF for free.
Mapa conceptual Clasificación de los residuos sólidos urbanos Publicado por Manejoderesiduoscontaminantes en 2030. Mapa Conceptual De Residuos Solidos - Know More. PLAN DE MANEJO DE RESIDUOS.
CEBA MAT SESION 9 TERCERO - CUARTO A-B 20201docx. RESIDUOS PELIGROSOS RESIDUO SÓLIDO PATÓGENO RESIDUO SÓLIDO TÓXICO RESIDUO INERTE. Clasificación de residuos sólidos - Mapa conceptual by francis0esquibell-1.
Saltar a página. PLAN DE MANEJO DE RESIDUOS SOLIDOS Denominación Plan para el manejo de residuos sólidos Denominación técnica PIGA Unidad de medida Actividad Descripción general Plan para el manejo de residuos sólidos cuyo objetivo es reducir la cantidad de desechos que se llevan al relleno sanitario de la ciudad buscando aprovechar al máximo los productos reutilizables Ficha tomada de la Guía para. Created with Raphaël 230.
MAPA CONCEPTUAL Francisco Poveda Aguillon. Mind Map by kelly Ahon created more than 1 year ago. Unknown 5 de diciembre de 2020 1758.
Created with Raphaël 230. Buscar dentro del documento. Residuos Sólidos por Marilyn Vanegas 1.
Lo primero es partir de la identificación de los residuos generados para identificar los que son peligrosos de los que no lo. 50 50 encontró este documento útil Marcar este documento como útil. La clasificación de los residuos sólidos.
Mapa Conceptual Gestion Integral De Residuos Solidos. Creado por Johanna Zuleta. Este mapa conceptual tiene información relacionada a.
El Plan de Manejo de Residuos PMR contiene procedimientos y técnicas que permiten realizar una adecuada y responsable gestión de los desechos generados por las actividades realizadas en el Proyecto y así reducir los impactos en el medio donde se generen. Estos generan problemas a la hora de su disposición por no realizarse de manera adecuada lo que da paso al deterioro del medio ambiente. Definición de residuos sólidos.
Carrusel anterior Carrusel siguiente. Material que se de. Mapa conceptual de residuos solidos.
Hacer clic para expandir la información del documento. Esas putas mamadas que. De tonelad as 20102011.
El presente Plan aplica a todas las etapas del Proyecto de Perforación de Ocho Pozos Exploratorios y Sísmica 3D en el Lote 76. Oct 112013 8 comentarios en Mapa de Procesos Flujograma para la Gestión de Residuos By ISO Calidad 2000. Son los restos de actividades humanas considerados por sus generadores como inútiles indeseables o desechables pero que pueden tener utilidad para otras personas.
Mapa Conceptual Gestion Integral de Residuos Solidos PDF Vertedero Cuestiones ambientales. Residuos Hospitalarios Riesgo Biologico contenpla un documentdo llamado Plan de manejo integral de residuos Hospitalarios y similares PGIRHS contiene protocolos y procedimientos para el manejo del residuo polticas de proteccion al ambiente y aprovechamiento marco legal de la. Manejo de residuos contaminantes lunes 25 de abril de 2016.
Aula ambiental problemÁticas ambientales cÓmo manejo de residuos sÓlidos problemÁticas ambientales cÓmo uso y manejo de la energÍa colegio marymount direccionamiento estratÉgico a traves del pei proyecciÓn comunitaria atraves de talleres de ea a madres comunitarias problemÁticas ambientales cÓmo uso y manejo de la energÍa. En el artículo de hoy vamos a ver un ejemplo sobre como organizar gestionar y controlar la gestión de residuos ya sean estos Peligrosos o no. 1 Ver respuesta BenjaBv6662 está esperando tu ayuda.
Aug 14 2020 0183 32 Mapa conceptual de desechos solidos pdf Recolección de muestras de generadores no domiciliarios y Guardar Guardar Mapa Conceptual Manejo Integral de Residuos Solido Video que muestra a una familia mexicana y como tr Definición de Desechos sólidos Concepto en Definición ABC Mapa Conceptual Gestion Integral de. El consultorio cuenta con tres áreas de manejo de residuos de las cuales solo una maneja residuos de alto riesgo por lo tanto solo se requiere de un deposito en esta zona para tales residuos los demás sitios serán para el almacenamiento de residuos de tipo no peligroso biodegradable y no peligroso reciclable las demás serán de manejo de basuras normales tales como la de los baños y. Created with Raphaël 230.
50 A un 50 le pareció que este documento no es útil Marcar este documento como no útil. Está en la página 1 de 1. RESIDUOS SOLIDOS Elemento resultante del consumo o cualquier actividad No Aprovechables Aprovechables Gestion de RESPEL Relleno de seguridad DIsposición final de RESPEL Incineración Aprovechamiento Coprocesamiento Electrolisis Esterilización de alta eficiencia Regulación Legal.
Residuos de Manejo Especial. Guardar Guardar mapa conceptual RESIDUOS SOLIDOS para más tarde. Los actores sociales involucrados.
Pasos para realizar un mapa conceptual organizador visual sobre las causas y consecuencias de la problemática del manejo de los residuos sólidos en la actualidad. La clasificación de los residuos sólidos. Marco Conceptual de Residuos Sólidos 3 Residuos Sólidos.
Lo se por eso pregunto B Nuevas preguntas de Ciencias Sociales. Causas y consecuencias del inadecuado manejo de los residuos sólidos. Mapa Conceptual Gestion Integral de Residuos Solidos.
86 7 86 encontró este documento útil 7 votos 4K vistas 1 página. Aspectos negativos Mejoras que se pueden obtener con la buena gestión de los residuos Problemas ambientales Sobre explotación de los Separación en la. -se espera que para el 2025 se duplique esta cifra Se destaca la aparición de residuos plásticos y de los polímeros El Programa Nacional de Aseo Urbano.
Tiene origen en la creación y no reutilización. Clasificación de residuos sólidos - Mapa conceptual by francis0esquibell-1 Clasificación de residuos sólidos - Mapa conceptual Abrir el menú de navegación. Elabora un mapa conceptual que incluya.
Mapa conceptual gestion integral de residuos solidos. GESTION INTEGRAL DE naturales como el RESIDUOS no. Tecnología y medio ambiente.
Añade tu respuesta y gana puntos.
Manejo De Los Residuos Solidos
Mapa Conceptual Lgprgir Lgeepa Nom 0 Carte Mentale

Calameo Mapa Conceptual Residuos Solidos Manejo Y Reciclaje
Mapa Conceptual Pdf Residuos Contaminacion

Residuos Solidos Mindmeister Mapa Mental

Mapa Conceptual Aplicaciones En Mapa Conceptual M U A Proyecto Ambiental Escolar Flickr
Mapa De Portugal Mapa Conceptual De Residuos

Colegio General Cordoba Mapa Conceptual Las Tic S En La Ensenanza Del Manejo De Residuos Solidos

Calameo Cudro Conceptual Residuos

Manejo De Residuos Contaminantes Mapa Conceptual Clasificacion De Los Residuos Solidos Urbanos
Mapa Conceptual Residuos Solidos Pdf Residuos Impacto Humano En El Medio Ambiente
Un Mapa Conceptual Sobre Pdf Vertedero Residuos
![]()
Mapa Conceptual Pgirs Gerencia Del Talento Humano Nrc 15845 Studocu
Mapa Conceptual Gestion Integral De Residuos Solidos Pdf Vertedero Cuestiones Ambientales
.png)
Residuos Solidos Mapa Conceptual






Posting Komentar untuk "Mapa Conceptual Manejo De Residuos Solidos"