Lompat ke konten Lompat ke sidebar Lompat ke footer

Widget Atas Posting

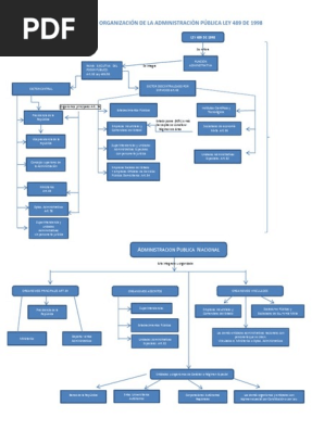
Ley 489 De 1998 Mapa Conceptual

Por la cual se dictan normas sobre la organización y funcionamiento de las entidades del orden nacional se expiden las disposiciones principios y reglas generales para el ejercicio de las atribuciones previstas en los numerales 15 y 16 del artículo 189 de la Constitución Política y se. Por medio de la cual se aprueban los Estatutos de la Organización Iberoamericana de Seguridad Social adoptados por el XI Congreso Iberoamericano de Seguridad Social celebrado en Punta del Este Uruguay del siete 7 al ocho 8 de diciembre de mil novecientos noventa y cinco 1995.


Ley 489 De 1998 Mapa Conceptual

DESCONCENTRACION Ley 489 de 1998 art.

Ley 489 de 1998 mapa conceptual. SE REGLAMENTA EN SE REGLAMENTA EN LEY 115 DE EDUCACION EN COLOMBIA LEY 115 DE EDUCACION EN COLOMBIA Titulo XI Disposiciones. Ley 1712 de 2014. El Departamento Administrativo de la Función Pública no se hace responsable de la vigencia de la presente norma.

Mapa conceptual ley general. Mapa conceptual ley 594. 1Todas las entidades y organismos que ejerzan adm pública tienen la obligación de adoptar sus acciones al principio de la democracia participativa y a la democratización de la gestión pública.

Ley 489 de 1998 capítulo 3 Ejercicio directo. EL CONGRESO DE COLOMBIA DECRETA. 5 Ejercicio exclusivo de las potestades y atribuciones inherentes de manera directa e inmediata respecto de asuntos asignados por la ley la ordenanza el acuerdo o el reglamento ejecutivo.

La presente ley tiene por objeto regular la profesión de Tecnólogo en Regencia de Farmacia perteneciente al. 100 1 100 encontró este documento útil 1 voto 140 vistas 2 páginas. Responsables de liderar coordinar y facilitar la implementación del modelo a nivel sectorial e institucional.

Gestión misional y de gobierno transparencia participación y servicio al ciudadano gestión del talento humano gestión financiera eficiencia adminsitrativa. Ley 489 de 1998 art. LEY 489 DE 1998 Diciembre 29 Por la cual.

Ricardo ciccotti Ricardo Ciccotti Castro. Cuando se considere necesario la decisión de políticas y programas que tengan de por medio derechos o interés colectivos la. Ley 489 de 1998.

LEY 489 DE 1998 Por la cual se dictan normas sobre la organización y funcionamiento de las entidades del orden nacional se expiden las disposiciones principios y reglas generales para el ejercicio de las atribuciones previstas en los numerales 15 y 16 del artículo 189 de la. Para rendir cuentas a la ciudadanía. Decreto 1081 de 2015.

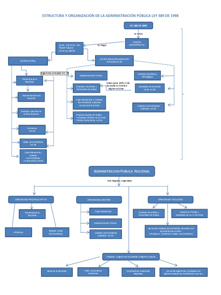
La Ley 489 de 1998 precisamente tiene por objeto regular el ejercicio de la función administrativa determinar la estructura y definir las reglas básicas de la organización y funcionamiento de la administración pública. Artículos 26 y 31. Ley 489 de 1998 art.

Facultó al Alcaldepara el desarrollo delPrograma de ModernizaciónInstitucional yFortalecimiento InstitucionalLey 489 de 1998. Ámbito de aplicación PRINCIPIOS DE LA FUNCIÓN ADMINISTRATIVA FINALIDADES DE LA FUNCIÓN ADMINISTRATIVA Capitulo 3 Capitulo 4 Conformado en el sector central por - Ministros -. Supera la visión convencional del Estado y la tridivisión del poder público.

Todos los organismos y entidades de la Rama Ejecutiva del Poder Público. LEY 489 DE 1998. Ley 689 de 2001 por la cual se modifica parcialmente la ley 142 de 1994 ley de Servicios Públicos Domiciliarios.

Ley 489 de 1998 - LEY. Ley_489_de_1998pdf Vicepresidencia MinInterior MinMinas MinCultura MinTransporte MinTrabajo MinJusticia MinRelaciones MinComercio MinAgricultura MinVivienda MinSalud MinDefensa MinHacienda MinTIC MinAmbiente MinEducación Govco. Para rendir cuenta a los entes de.

1991EL MODELO DE ESTADO EN LA CP. Ley 489 de 1998 1 EVA - Gestor Normativo Ley 489 de 1998 Los datos publicados tienen propósitos exclusivamente informativos. Ley 489 de 1998.

Otros estudiantes también vieron. LEY 480 DE 1998 Noviembre 3 Ver. Ley 131 de 1994.

Sectorial Institucional Monitoreo control y evaluación del Modelo Integrado de Planeación y Gestión. LEY 485 DE 1998 diciembre 21 Diario Oficial No. 5 Ejercicio exclusivo de las potestades y atribuciones inherentes de manera directa e inmediata respecto de asuntos asignados por la ley la ordenanza el acuerdo o el reglamento ejecutivo.

Acción Administrativa Ley 489 de 1998 capítulo 3 5. Unidad Nacional de Protección. Ley 136 de 1994.

Mecanismos de coordinación Ejercicio directo Ley 489 de 1998 art. Sistema de Seguimiento a Metas de Gobierno del Departamento Nacional de Planeación Modelo Estándar de Control. Gustavo Aponte Santos 1 ADMINISTRACIÓN PÚBLICA LEY 489ADMINISTRACIÓN PÚBLICA LEY 489 DE 1998 Y ESTADO SOCIAL DEDE 1998 Y ESTADO SOCIAL DE DERECHODERECHO EL MODELO DE ESTADO EN LA CP.

Ley 152 de 1994. Ley 489 de 1998 Sistema de Desarrollo Administrativo Ley 472 de 1998 sobre las Acciones Populares y de Grupos. LEY 489 DE 1998 DISPOSICIONES GENERALES Objeto Regula el ejercicio de la administración pública.

5 Ejercicio exclusivo de las potestades y atribuciones inherentes de manera directa e inmediata respecto de asuntos asignados por la ley la ordenanza el acuerdo o el reglamento ejecutivo. 43461 de 29 de diciembre de 1998 Por medio de la cual se reglamenta la profesión de Tecnólogo en Regencia de Farmacia y se dictan otras disposiciones. Compes3294 Visión 2019 Plan deDesarrolloViabilidad ydisponibilidadpresupuestalLey 489 de 1998.

Administración pública ley 489 de 1998 y estado social de derecho. Y en ella se busca el acceso al conocimiento a la ciencia a la técnica y a los vienes y valores de la cultura. Ismocol PDF - carlos.

Decreto 1599 de 2005. Por la cual se dictan normas sobre la organización y funcionamiento de las entidades del orden nacional se expiden las disposiciones. Hacer clic para expandir la información del documento.

Mapa Conceptual Ley 489 de 1998. Mapa conceptual evaluacion del desempeño. Medidas Proteccion Caidas Alturas.

LEY 489 DE 1998 diciembre 29 Diario Oficial No. Ley 87 de 1993 3 - LEY. 8 Radicación de competencias y funciones en dependencias ubicadas fuera de la sede principal del organismo.

43464 de 30 de diciembre de 1998. Ley 489 de 1998. Ley 1474 de 2011.

Capítulo XV Ejercicio de Funciones Administrativas por Particulares CONTROL DE LAS ENTIDADES DESCENTRALIZADAS INDIRECTAS Y DE LAS FILIALES DE LAS EMPRESAS. 8 Radicación de competencias y. LEY 489 DE 1998 Diciembre 29 Por la cual se dictan normas sobre la organización y funcionamiento de las entidades del orden nacional se expiden las disposiciones principios y reglas generales para el ejercicio de las atribuciones previstas en los numerales 15 y 16 del artículo 189 de la Constitución Política y se dictan otras disposiciones.

Se ha dicho por comentaristas acerca de la Ley 489 que esta norma. Ley 489 de 1998 art. Ley 594 del 2000 ley general de archivos establecer las reglas y principios fundamentales que regulan la funcion archiv.

42 de la Ley 489 de 1998. A los particulares cuando cumplan funciones administrativas. Un derecho de la persona y un servicio público que tiene una función social.

Nos encontramos en un proceso permanente de actualización de los contenidos.


Mapa Conceptual Ley 489 De 1998 Pdf Administracion Publica Estado Politica


Ley 489 De 1998 Mapa Conceptual


Mecanismos De Participacion Politica Ciudadana Se Mindmeister Mapa Mental


Ley 489 De 1998 Mapa Conceptual


Mind Map Extinciones En Masa Png


Mapa Conceptual Ley 489 De 1998 Pdf Administracion Publica Estado Politica


Ley 489 De 1998 Mapa Conceptual


Ley 489 De 1998 By


Mind Map Place De L Alternance Dans Le M Tier Merm Png


Ley 489 De 1998 Mapa Conceptual


Ley De Dominio Co Ley 489


Ley 489 De 1998 By Johanna Varon


Personero Municipal Mindmap Eksempel


Ley 489 De 1998 Mapa Conceptual


Ge Mapa Conceptual Sda


Administracion Publica Ley 489 De 1998 Y Estado Social De Derecho


Mind Map Redes Sociales Png


Ley 489 De 1998 By Carmen Vargas


Mapa Conceptual Ley 489 De 1998 Pdf Administracion Publica Estado Politica


Posting Komentar untuk "Ley 489 De 1998 Mapa Conceptual"