Residuos Hospitalarios Mapa Conceptual
Generación de Residuos Sólidos Urbanos. Constituyen un peligro tanto para el medio ambiente como para la salud de los seres humanos debido a su gran volumen de generación y a su carácter potencialmente.
La producción gestión y tratamiento de eliminación de los residuos es uno de los aspectos más preocupantes en relación con el desarrollo sostenible.
Residuos Peligrosos Pdf Mercancias Peligrosas Residuos

Propuesta De Mejora Del Plan De Gestion Integral De Residuos Hospitalarios Y Similares Pgirhs De Colmedicos S A S Pdf Descargar Libre

Analisis De Los Diferentes Tratamientos Y Normativas De Los Residuos Hospitalarios En Algunos Paises De Latinoamerica Rumania E India Pdf Descargar Libre
![]()
Mapa Conceptual Pgirs Gerencia Del Talento Humano Nrc 15845 Studocu

Farmatec Farmacos Y Tecnologia Diagramas

Clasificacion Residuos Hospitalarios Y Similares Youtube

Aula Gbi Ocupacional Mapa Conceptual Residuos Hospitalarios
Residuos Peligrosos Pdf Mercancias Peligrosas Residuos
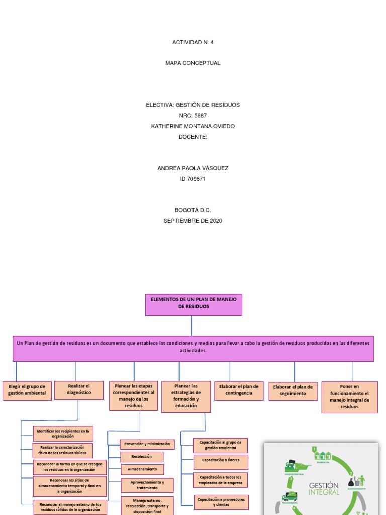
Actividad 4 Mapa Conceptual Pdf Gestion De Residuos Residuos
Manejo Integral De Desechos Solidos Hospitalarios Peligrosos Ciclo Del Manejo De Los Residuos Solidos










Posting Komentar untuk "Residuos Hospitalarios Mapa Conceptual"