Metodo De Estudio De La Economia Mapa Conceptual
Ley de actividad marginal. Corriente filosofica basada en la duda Conocimiento investigación y ciencias Daniela Gonzalez Marin UNAD Relación entre conocimiento investigación y ciencia Cuando se trata de la generación de conocimientos cientificos la.

Mapa Conceptual De La Economia Su Objetivo Y Metodologia
Mapa Conceptual de La Economia y Sus Principios.
Metodo de estudio de la economia mapa conceptual. Representa una norma de vida superiror en relacion. Primero que nada debemos explicarte qué es un mapa conceptual y para ello destinamos este primer segmento del artículo para dedicárselo a la definición del mapa conceptual. La psicología es aquella ciencia que investiga los procesos mentales a.
La microeconomia analiza y explica como y porquè estas unidades. Mapa conceptual La microeconomia es una de las grandes ramas en las cuales se divide la teoria economica. MAPA MENTAL ECONOMIA EVALUACION ECONOMICA FUNDAMENTOS CONCEPTOS BASICOS COSTOS ECONOMIA.
Esta busca el estudio de unidades economicas. Teniendo ya el concepto pasemos a su objeto de estudio. El tema principal es la psicología por eso debemos conocer su concepto.
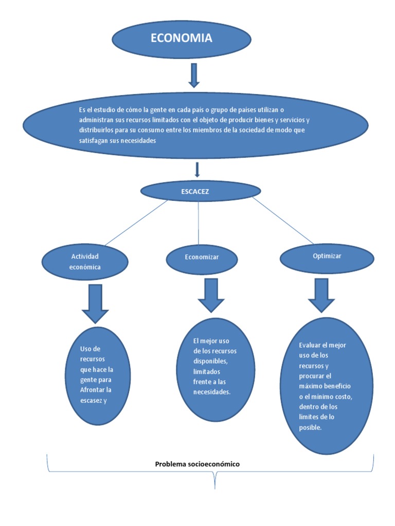
Disciplina cientifica compuesta de conocimientos metodicos y sitematicos principalmente cuantificados sobre una porcion de la realidad. Se ocupa del estudio del comportamiento del sistema económico en su conjunto reflejado en un número reducido de variables. Elprincipal encargado de regular la economia es el estado.
Ser conscientes de esta disparidad proporciona la información necesaria para hacer métodos de estudio confiables. Del resumen al mapa conceptual. Antes del empleo de plataformas preparadas sugiere al usuario practicar en papel comenzando por determinar el medio para trabajar y delimitar el tema para.
Unidad 1 mapas conceptuales sobre economía 1. Es el estudio del modo en que la sociedad. 37 Full PDFs related to this paper.
La economia tiene un origen y ese origen es la escaces y junto con ella existen mas relaciones de la economia asi como el pensamiento economico su campo de estudio entre otros. Mapa conceptual- Conocimiento investigación y ciencias Posibilidades de conocimiento Existen 5 Escepticismo. Mapa conceptual de La Economia su Objetivo y metodologia Carolina Gutierrez.
El método de estudio de la economía se basa en la observación y medición del fenómeno a estudiar. Elaborar un organizador visual Mapa Conceptual de tema Método de Proyecto concepto fases y componentes Actividad Entregable I SPSU- 861 Técnicas y Métodos de Aprendizaje Investigativo Estudios generales Semestre I. --La importancia de la geografía económica reside en la necesidad de comprender cómo el ser humano explota los recursos naturales y organiza sus actividades económicas en un mundo en el que el comercio es una de.
Mapa conceptual Economia 2 janela hernandez11716464 janelachg. Leyes de la economía. Mapa conceptual de la geografia economica.
Todo el personal debe estar comunicado y conocer la planeación para ejecutarla de la mejor manera. Debería el gobierno tomar parte en. Todos los niveles jerárquicos de la organización deben estar informados de lo que ocurre en la organización para mejor control y logro del cumplimiento de objetivos.
Añade tu respuesta y gana puntos. La nutrición de las células vegetales es un proceso que inicia cuando la planta capta las sustancias del agua y el suelo a través de las raíces e ingiere los nutrientes por medio de fagocitosis o por el paso de ellos a través de. Modos de producción Procesos económicos Banca y Desarrollo.
Objeto de estudio y divisiones de la geografía económica. Conceptos y principios de la localización económica. Mapa conceptual introduccion a la geografia ciencia ecléctica enfoques interpretativos ramas de la geografía objeto de estudio geografía física geografía humana geografía regional individuo sociedad territorio descriptiva como ciencia explicativa y clasificatoria como.
Una vez que has tomado la decisión de estudiar las técnicas de estudio y la optimización del tiempo. Mapa conceptual 7 Unidad 1. Resolver el problema de la escasez de los recursos disponibles Para.
Crear un mapa mental. Download Full PDF Package. 0 A un 0.
Método de la ciencia economica. 10-dic-2014 - Aquí tenéis un mapa conceptual sobre la nutrición con las funciones de los sistemas implicados resumidas sistemasnutricionhumana. La psicología es la ciencia o estudio de la mente la conducta y los procesos mentales por los que atraviesan los seres humanos a lo largo de toda su vida.
A buen precio mayor venta. Mapa Conceptual Economia Objeto y Metodo Economy Finance. Que estudia el comportamiento de las unidades económicas familias y empresas y sus relaciones.
Si hablamos de las características que hacen. Mapa conceptual de la definición de mapa conceptual. Created with Raphaël 230.
Full PDF Package Download Full PDF Package. Del resumen al mapa conceptual. Sí puede ser un tanto confuso pero una vez termines de leer este post sabrás todo lo que tenga que ver y guarde relación con los mapas conceptuales.
Mapa conceptual de la Economía de Venezuela Universidad Nacional Experimental de los Llanos Occidentales Ezequiel. Mapa conceptual de la psicología. Técnicas y Métodos de Aprendizaje Investigativo METODO DE PROYECTO.
Este Cmap tiene información relacionada con. Relación de la economía con otras ciencias Sabrina Reyes. A short summary of this paper.
La utilidad del producto reduce conforme aumenta la cantidad. El Mapa conceptual 3 representa como conceptos nucleares del SRV la trilogía usuariobibliotecarioelementos. La economía es una ciencia social al igual que la sociología la ciencia políica por que estudia de manera cieníica el comportamiento humano dentro de la sociedad en la que vive cuando se trata de allegarse recursos escasos para saisfacer sus necesidades Goldstein y Hillard 2009.
05 2013 24299 views. Si eres lector de WebFVEA ya sabes que no solamente puedes encontrar información sobre las titulaciones más demandadas nos gusta tener el espacio oportuno para ayudarte a estudiar. LA ECONOMIA COMO CIENCIA COMO CIENCIA SOCIAL SU CAMPO DE ESTUDIO Nació en 1776 publicación Causas.
Mapa Conceptuales Concepto Los mapas conceptuales son una técnica que cada día se utiliza más en los diferentes niveles educativos desde preescolar hasta la universidad en informes hasta en tesis de investigación utilizados como métodos de estudio hasta herramienta para el aprendizaje dado que permite al facilitador ir construyendo con sus estudiantes y explorar en estos los.
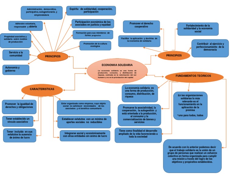
Mapa Conceptual Economia Solidaria Pdf Esfera Publica Gobierno
Mapa Conceptual Conceptos Basicos Economia Pdf Ciencias Economicas Teoria

Mapa Conceptual Micro Economia Docsity

Mapa Conceptual Modelos Fuente La Autora Download Scientific Diagram

Mapa Conceptual Economia Objeto Y Metodo
Mapa Conceptual De La Economia Y Sus Principios Pdf Toma De Decisiones Economias

Esquemas Y Mapas Conceptuales De Historia Mapa Conceptual Apuntes De Clase Religiones Del Mundo
Mapa Conceptual Introduccion A La Economia Pdf Costo De Oportunidad Bienes
Mapa Conceptual Inflacion Pdf Inflacion Precios
Mapa Conceptual Economia Raja Komputer

Mapa Conceptual Economia 2 Janela Hernandez11716464
Mapa Conceptual De Economia Guia Paso A Paso

Unidad 1 Conceptos Basicos De Economia Empresarial Economia Empresarial Ige
Mapa Conceptual Politica Economica Pdf Politica Economica Esfera Publica
![]()
Mapa Conceptual Economia Docsity

Mapa Conceptual Economia Objeto Y Metodo







Posting Komentar untuk "Metodo De Estudio De La Economia Mapa Conceptual"