Mapa Conceptual De Kanban
Save Save Mapa Mental Sistema kanban For Later. Ad Find The Best Project Management Tools To Keep Your Team Organized And Informed Today.
Sistema Kanban Mapa Mental Amostra
Kanban became an effective tool in support of running a production system as a whole and it proved to be an excellent way for promoting.
Mapa conceptual de kanban. KANBAN cuenta con dos funciones principales. Crear un mapa mental. Carrusel anterior Carrusel siguiente.
El yo soy demoníaco y el yo poseo faraónico. Compare Now Save. Mapping your ideas can help you explain the thought processes behind your work clearly.
Ad Wherever your team is working develop free concept maps collaborate seamlessly. Manage projects of any size. 1 Kanban es una palabra japonesa formada por Kan que quiere decir visual y Ban que.
Esta es una muestra de mapa mental Para que Sirve Kanban en el desarrollo software La principales reglas de Kanban Bibliografias Que Es Kanban Kanban. Estos conceptos se calculan dividiendo la cantidad de inventario real dentro de la celda WIP entre la cantidad de inventario estándar que se debe tener en la celda SWIP. KANBAN se define como Un sistema de producción altamente efectivo y eficiente.
Ad Find the Best Kanban Mgmt Software That Will Help You Do What You Do Better. El número de contenedores es el cociente entre la cantidad de piezas kanban y la capacidad del contenedor que las contiene. Guardar Guardar Mapa Conceptual de Kanban para más tarde.
Control de la producción y mejora de procesos. Download as PPT PDF TXT or read online from Scribd. Flag for inappropriate content.
Sistema de bienestar Sebastian Martinez Sermón del día viernes 22 de julio de 2016 Dos enfermedades del alma. METODOLOGIA KANBAN - Mapa Mental. El resultado ideal sería 1.
Try For Free Today. 100 4 100 found this document useful 4 votes 2K views 1 page. 0 A un 0 le pareció que este documento no es útil Marcar este documento como no útil.
Bring Project Management Closer To The Code Increase Productivity Align Your Org. Ad Plan any project. KANBAN significa en japonés.
METODOLOGIA KANBAN - Mapa Mental. This intuitive work management tool makes agile planning easy with Kanban. These Top-rated Tools Offer Time Tracking Integrations Kanban Boards And Gantt Charts.
Ad You Deserve The Best Project Management Experience Possible Start a Free Trial Today. Developed Used by OpEx Management Consulting Firm. Hit every milestone with Mattermost Boards.
0 0 encontró este documento útil Marcar este documento como útil. Get Instantly Matched With The Ideal Free Kanban Chart Template. Mapa Conceptual de Kanbandocx - Kanban Ventajas Caracteru00edsticas es una palabra japonesa que significa u201ctarjetas visualesu201d Kan significa visual y Course Hero Mapa Conceptual de Kanbandocx - Kanban Ventajas.
Easily Review Our Custom Shortlist of the Best Kanban Mgmt Software for 2021. Keep every project organized with kanban-style boards. This intuitive work management tool makes agile planning easy with Kanban.
Ad The Only Agile Project Management Solution Built Directly Into GitHub. Fully Editable and Ready to Use - 40. Por JAIRO ENRIQUE RODRIGUEZ BRU - hace 1 año.
Por control de la producción se entiende la integración de los diferentes procesos y el desarrollo de un sistema JIT. Mapa conceptual de Metodología Kanban JUAN DANIEL LUA CANCHOLA PRONOSTICOS E INVENTARIOS Ing. Dar seguimiento al WIP to SWIP.
Judith Garcia Robles Ingenieria en Manufactura Avanzada 7 A Cómo funciona la metodología Kanban. Su principal función es ser una orden de trabajo es decir un dispositivo de dirección automático que nos da información acerca de qué se va a producir en qué cantidad mediante que medios y como transportarlo. Utilizamos tu perfil de LinkedIn y tus datos de actividad para personalizar los anuncios y mostrarte publicidad más relevante.
La función de mejora continua de los procesos se entiende por la facilitación de mejora en las diferentes actividades así como la eliminación del desperdicio. Ad 100 Slide PPT Training Guide on Lean Kanban Scheduling Systems. Haz clic aquí para centrar el mapa.
Planeacion informatica 1 1_Ciclo_Educacion_Tecnologicapdf.
![]()
A2 Mapa Conceptual Sistemas De Produccion Esbelta Y Justo A Tiempo Jit Conceptos Fundamentales Studocu

Mapa Conceptual Filosofia Tecnica Kanban By Haydeli Issuu

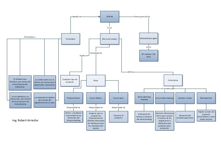
Scrum Guia Cursos De Scrum Http Www Trainning Com Br Cursos Curso Scrum Master Gerenciamento Agile Project Management Program Management Project Management

Sistema Kanban By Alejandro Monreal
Mapa Mental Sistema Kanban Pdf
Mapa Conceptual Filosofia De La Pro Mapa Conceptual
Metodologia Kanban Mindmap Voorbeeld
Metodologia Kanban Mapa Mental

Metodologias Agiles Mapa Conceptual Mapa Conceptual Metodologias Agiles Mapas

Kanban Mindmeister Mapa Mental

Mind Map Software For Teams Cacoo

Pin De Gary Jaraba En Mapa Mental Mapa Mental Mapas Mentalidad

Free Concept Map Mapmaker Online Moqups

Mapa Conceptual By Valen Montoya

Mind Map Checklist Template For Product Launch Moqups








Posting Komentar untuk "Mapa Conceptual De Kanban"