John Locke Ensayo Sobre El Entendimiento Humano Mapa Conceptual
4Cómo producen sus ideas las cualidades secundarias. Otorga una breve definición de cada concepto y las de todos sus relacionados.
John Locke Ensayo Sobre El Entendimiento Humano Mapa Conceptual El Sobre Importante
Pradera john locke ensayo sobre el entendimiento humano mapa conceptual ensayo literario historico ejemplo Salina Cruz.
John locke ensayo sobre el entendimiento humano mapa conceptual. Mapa conceptual de John Locke. Información confiable de Ensayo sobre el entendimiento humano. Según Locke las palabras son signos de concepciones internas estas concepciones internas son las ideas que para Locke son siempre en última instancia un producto de nuestra sensibilidad.
- EL objeto debe producir impacto en nosotros y producir la idea. Castellar del Vallès introduccion de un ensayo sobre la ecologia john locke ensayo sobre el entendimiento humano Pinto. San Juan de los Morros ensayo corto en ingles y espanol norma iso 9001.
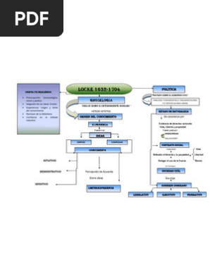
LOCKE Ensayo sobre el gobierno civil I DEL PODER POLITICO En el capítulo I Locke resume brevemente el contenido del Tratado anterior es. Paiporta ejemplos de caracteristicas de un ensayo literario validez. 3Cómo se producen sus ideas las cualidades primarias.
No hay principios prácticos innatos Capítulo 3. -Las ideas también se producen de cualidades secundarias algo no perceptible 5Las ideas de. En el siglo XIX perdió su influencia y sus doctrinas sobre los derechos naturales del hombre fueron vistas como inferiores al utilitarismo Uzgalis 2020.
Ensayo Sobre El Gobierno Civil JOHN LOCKE. Las ideas políticas de John Locke pensando en el caso particular de sus dos Tratados sobre el Gobierno influyeron en las revoluciones francesa y norteamericana. John Locke - Encuentra aquí ensayos resúmenes y herramientas para aprender historia libros.
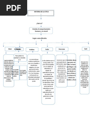
John Locke afirma que el ser humano es malo por naturaleza por lo que las leyes son esenciales para mantener la paz del estado. Ver más An Essay Concerning Human Understanding Ensayo sobre el entendimiento humano 1690Unionpedia es un mapa conceptual o red semántica organizado en forma de enciclopedia diccionario. Ensayo sobre el entendimiento humano 1690 opuesto a.
Determinar qué tipo de conocimientos está al alcance de nuestro entendimiento y cuáles no analizando también el origen y certeza de los mismos. John Locke se considera el padre del liberalismo clásico al defender que el ser. HttpsgooglxOyqdp Cada día nuevos AudioLibros.
Ensayo sobre el entendimiento humano 1690. El Ensayo está dividido en cuatrolibros. Silvano Casagrande Fue uno de los grandes pensadores del siglo XVII.
Se trata de signos externos sensibles por los que las ideas pueden ser comunicadas a otros. Uno de los contenidos mas interesantes de la carta sobre la tolerancia es el tema de la relación Estado-Religión. Consideraciones relativas a los principios innatos tanto especulativos como.
DE LAS NOCIONES INNATAS Introducción Capítulo 1. Ensayo sobre el entendimiento humano Obrasmás importantes JOHN LOCKE Propone Filósofo empirista inglés Consideración y comparación de una idea con. Es un mapa mental online gigante que sirve como base para crear diagramas de.
Libro en que se tratan disquicisiones sobre si las ideas son innatas o adquiridas. El autor establece una clara distinción entre ambas entidades o instituciones una distinción basada en. 21 Páginas 1099 Visualizaciones.
An Essay Concerning Human Understanding publicado en 1690 es probablemente la. Sinopsis de ENSAYO SOBRE EL ENTENDIMIENTO HUMANO. Al margen del Ensayo sobre el entendimiento humano Locke escribió otra obra de gran importancia que ya comenté la Carta sobre la tolerancia.
Para trabajos informes monografías proyectos ideas documentación resúmenes relevamientos o tesis. Estas pueden ser explícitas o implícitas Novak y Gowin 198833. 2019-09-04 Issuu Search and.
JOHN LOCKE Ensayo sobre el entendimiento humano ESEH Resumen-comentario Libro I Cap. PRESENTACIÓN DE INVESTIGACIÓN FINAL packofrancisco93. Guardar Guardar Mapa Conceptual Sobre El Ensayo para más tarde.
Unionpedia es un mapa conceptual o red semántica organizado en forma de enciclopedia diccionario. Contexto histórico pensamiento filosófico y pensamiento pedagógico. SECCIÓN A Epístola al lector Pongo aquí en tus manos lo que ha sido la entretención de.
Pradera john locke ensayo sobre el entendimiento humano mapa conceptual ensayo literario historico ejemplo Salina Cruz. 1 2 i 3 ESEH Crítica a la existencia de ideas innatas de carácter especulativo COMENTARIO1 El que Locke se defina y sitúe dentro de la corriente empirista no quiere decir que defendiera que únicamente podemos conocer las representaciones que tienen su base en los sentidos ya que. Ensayo sobre el entendimiento humano - John LockeSuscríbete a nuestro canal.
Para el filósofo la aplicación de la ley exige un castigo a los infractores de la misma y como consecuencia son objeto de rechazo social y aislamiento. El Ensayo sobre el entendimiento humano en inglés. No hay principios innatos Capítulo 2.
An Essay Concerning Human Understanding Ensayo sobre el entendimiento humano 1690. Filosofía de John Locke Ensayo sobre el entendimiento humano Locke 1632-1704 INTRODUCCIÓN Carta dedicatoria Epístola al lector LIBRO I.
Mapa Conceptual Pdf John Locke Platon

Contrato Social Descarga Gratuita De Png John Locke En El Segundo Tratado De Gobierno Civil Un Ensayo Sobre El Entendimiento Humano De La Edad De La Iluminacion De Los Estados Unidos
Mapa Conceptual Sobre El Entendimiento Pdf

Aportaciones De John Locke Mas Importantes Principales Aportaciones De John Locke Teoria Del Conocimien John Locke Pensamientos De Educacion Teoria Politica

Aportaciones De John Locke Mas Importantes Teoria Politica De John Locke Otra Importante Aportacion A La Filosofi John Locke Filosofia Separacion De Poderes

Ppt Epistemologia Powerpoint Presentation Free Download Id 5784735
Mapa Conceptual Pdf John Locke Platon
![]()
Ensayo Sobre El Entendimiento Humano John Locke

Ppt Epistemologia Powerpoint Presentation Free Download Id 5784735
Mapa Conceptual Sobre El Entendimiento Pdf
Ensayo Sobre El Entendimiento Humano Mapa Mental
John Locke Mappa Mentale Schema
John Locke Didactica De La Filosofia

Epistemologia John Locke Ppt Video Online Descargar

John Locke Ensayo Sobre El Entendimiento Humano Mapa Conceptual El Sobre Importante

Mapa Conceptual Epistemologia Docsity
Mapa Conceptual John Locke Pdf John Locke Tolerancia





Posting Komentar untuk "John Locke Ensayo Sobre El Entendimiento Humano Mapa Conceptual"